지뉴브 CI / 지뉴브
지뉴브 CI / 지뉴브

지뉴브가 뇌 신경세포 분화에 관여하는 특정 유전자 발현을 통해 뇌신경 재생이 2.7배 이상 증가하고 기억력도 2배가량 향상된다는 것을 규명했다고 5일 밝혔다.

지뉴브는 현재 개발 중인 알츠하이머병 치료제 후보물질 ‘SNR1611(성분명 트라메티닙)’의 전임상 시험을 통해 과대 활성화된 세포질 효소 ‘미토겐 활성화 단백질 키나아제(MAPK)’ 중 하나인 MEK1/2 단백질 신호를 억제하면 신경세포 분화 관련 유전자 발현이 특이적으로 증가한다는 것을 확인했다.

또한, 이 같은 유전자 발현을 통해 신경줄기세포로부터 새로운 신경세포의 분화가 유도된다는 것도 증명했다. 

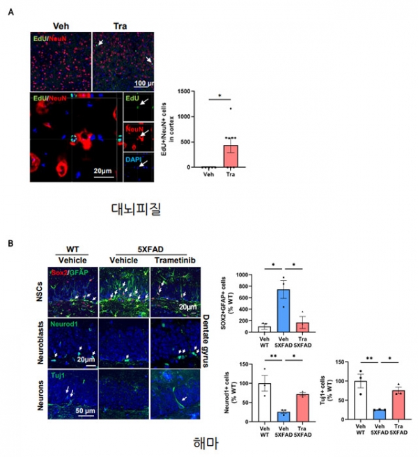
알츠하이머병 모델 마우스의 대뇌피질(A) 및 해마 (B)에서 Trametinib (SNR1611)에 의해 신경세포 신생이 증가 / 지뉴브
알츠하이머병 모델 마우스의 대뇌피질(A) 및 해마 (B)에서 Trametinib (SNR1611)에 의해 신경세포 신생이 증가 / 지뉴브

알츠하이머병 유도 동물 모델에 ‘SNR1611’을 투여했을 때, 기억을 담당하는 해마의 내부 영역인 치아이랑(dentate gyrus)과 부뇌실 하부영역인 뇌실하대(subventricular zone)에서의 신경 재생이 비투여군에 비해 각각 약 176.3%와 295.2% 증가했다.

이와 함께 알츠하이머병에 의해 손상되는 대뇌피질(brain cortex)에서도 ‘SNR1611’ 투여 후 신경 재생이 유도됐으며, 기억력 또한 ‘SNR1611’ 투여군이 비투여군보다 102.1% 향상된 것으로 나타났다.

이번 전임상 결과는 네이처의 자매지인 ‘실험 및 분자 의학(Experimental & Molecular Medicine, 임팩트팩터 12.8)’ 최신 호에 게재했다.

한성호 대표는 “이번 연구를 통해 ‘SNR1611’이 이미 뇌에 존재하는 신경줄기세포를 활성화해 새로운 신경세포를 생성하고 기존 신경을 보호할 수 있다는 것을 확인했다”며 “이 같은 신경계 항상성(neural homeostasis) 유지라는 신개념 치료 전략을 향후 알츠하이머병 임상시험에 적용할 수 있을 것”이라고 말했다.

저작권자 © 디멘시아뉴스(dementianews) 무단전재 및 재배포 금지