치매 치료를 성공적으로 진행하기 위해서는 가능한 조기진단과 치료가 중요하다는 것은 중요한 이슈이지만 얼핏 당연하게 들릴 수 있다. 최근 영국 브리스톨 대학교와 제약회사 일라이 릴리(Eli Lilly)의 공동 연구진은 치매 증상과 관련된 것으로 알려진 뇌세포 손상이 있기 전에 먼저 뇌세포 간의 연결이 불안정하게 되는 현상을 관찰하였다. 이는 치매의 가장 초기 단계의 증상들이 뇌세포 자체의 손상이 아닌, 뇌세포 사이의 연결이 불안정해졌기 때문에 발생될 수 있음을 시사하는 것이다, ScienceDaily 3월 28일자는 다음과 같이 그들의 연구결과를 보고하고 있다.

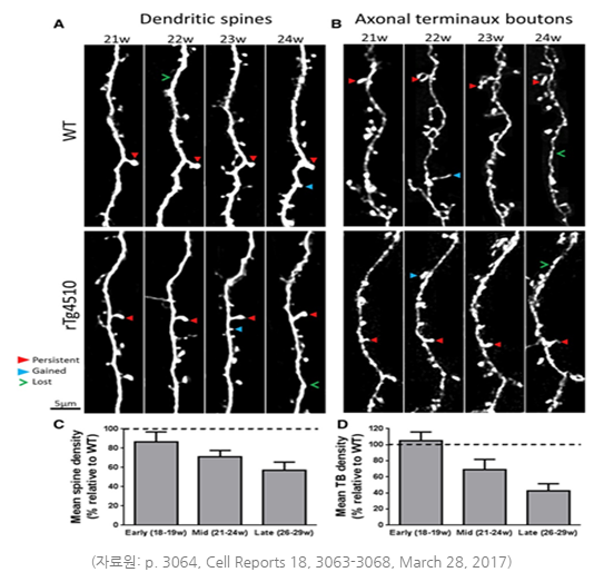
이를 좀 더 살펴보면, 브리스톨 대학교와 일라이 릴리의 공동 연구진은 쥐를 이용하여, 뇌의 신경세포들간에 정보를 전달하는 연결구조인 '신경 접합부(시냅스)'의 기능을 연구하였다. 최첨단 현미경영상을 이용하여 관찰한 결과, 쥐의 뇌조직이 손상되기 전에 신경세포 간의 정보 전달을 지원하는 신경접합부의 기능이 이미 달라져있음을 확인하였다.
정상적인 뇌에서는, 사람이 새로운 기능이나 스킬을 배우고 새로운 기억을 형성하면서 소량의 신경 접합부가 지속적으로 생성되기도 하고 사라지기도 한다. 하지만, 치매 상태의 뇌에서는 이러한 생성과 소멸 비율의 불균형이 발생하며, 어떤 신경 접합부의 연결이 불안정해지거나 기능이 소멸되는 현상이 나타난다. 이러한 신경접합부 연결의 불안정성이 뇌가 기능하는 데에 필요한 뇌세포의 정상적인 활성에 영향을 미친다는 것이다.
연구 결과는 치매의 매우 초기 단계의 증상들이 뇌세포의 사망보다는 비정상적인 신경 접합부의 안정성 때문에 생긴다는 것을 시사하고 있다.
브리스톨 대학교와 일라이 릴리의 이번 공동 연구는 신경 접합부 부위의 치료를 목표로 하는 새로운 치매 치료 접근법의 필요성을 제시하고 있다. 현재 치매의 치료제로 쓰이는 약제들은 증상의 개선과 완화를 목표로 할 뿐, 치매의 근본적 원인을 치료하지는 못하고 있는 상황이다.
이 연구는 치매의 조기 치료가 왜 중요한지를, 뇌세포 자체의 손상이 아닌 뇌세포를 연결하는 신경접합부의 불안정성 관점에서 접근함으로써 치매의 원인을 밝히는데 한 단계 더 나아갔을 뿐 아니라, 이 경우 치료 시기는 뇌세포 자체가 손상되기 전 단계로 여겨지는 신경접합부의 기능변화가 나타나는 단계, 즉 치매의 매우 초기 단계로 앞당겨져야 한다는 점을 나타내고 있다.
이 기사는 ScienceDaily(March 28)의 아래 기사를 주로 정리?요약한 것입니다.
Story Source:
"Therapies that target dementia in early stages critical to success." ScienceDaily, 28 March 2017 (Original source: University of Bristol) www.sciencedaily.com/releases/2017/03/170328145236.htm.
Journal Reference:
Johanna S. Jackson, Jonathan Witton, James D. Johnson, Zeshan Ahmed, Mark Ward, Andrew D. Randall, Michael L. Hutton, John T. Isaac, Michael J. O'Neill, Michael C. Ashby. Altered Synapse Stability in the Early Stages of Tauopathy. Cell Reports, 2017; 18 (13): 3063 DOI: 10.1016/j.celrep.2017.03.013