KIST·IBS 등 공동 연구팀, 성상교세포 활용 알츠하이머 치료 원리 규명
성상교세포 자가포식 작용, Aβ 플라크·GFAP 등 알츠하이머병 병리 낮춰
국내 연구진이 뇌 속 성상교세포(별세포, Astrocytes)의 ‘자가포식 가소성(autophagy plasticity)’이 알츠하이머병을 일으키는 아밀로이드 베타(Aβ) 응집체의 신경독성을 완화해 발병 위험을 줄이거나 진행을 늦출 수 있다는 연구 결과를 내놨다.
한국과학기술연구원(KIST)은 지난 25일 뇌질환극복연구단 류훈 책임연구원 연구팀이 기초과학연구원(IBS) 이창준 단장 연구팀, 미국 보스턴의대 이정희 교수 연구팀과 공동으로 성상교세포를 활용한 알츠하이머치매 치료 원리를 규명하고 새로운 치료 표적을 제시했다고 밝혔다.
성상교세포는 항상성을 유지하기 위해 자발적으로 발생하는 자가포식(Autophagy) 작용으로 아밀로이드 베타를 독성 암모니아로 분해해 대사산물로 해독하는 기능을 한다.
하지만 과활성화되면 아밀로이드 베타와 같은 독성 단백질과 반응해 ‘반응성 성상교세포’로 변하는데, 이 과정에서 신경세포를 억제하고 신경 퇴행을 유도하는 결과가 나타난다. 반응성 성상교세포는 알츠하이머병 초기 단계에서 발견된다. 다만, 성상교세포 자가포식 메커니즘은 아직 명확하게 밝혀지지 않았다.
연구팀은 아밀로이드 베타 단백질의 독성 스트레스와 성상교세포의 자가포식 유전자 활동의 연관성을 생쥐 모델 실험을 통해 밝혀내고자 했다.
이번 연구를 통해 알츠하이머병에 걸린 쥐의 뇌에 성상교세포에만 선택적 발현하는 자가포식 유전자를 주입한 뒤 아밀로이드 베타 응집체 제거를 수행하면서 손상된 신경세포가 회복하는 과정을 전자 현미경 등으로 관찰했다. 또한 성상교세포의 자가포식 기능 장애가 있는 생쥐의 신경 병리학적 변화도 확인했다.
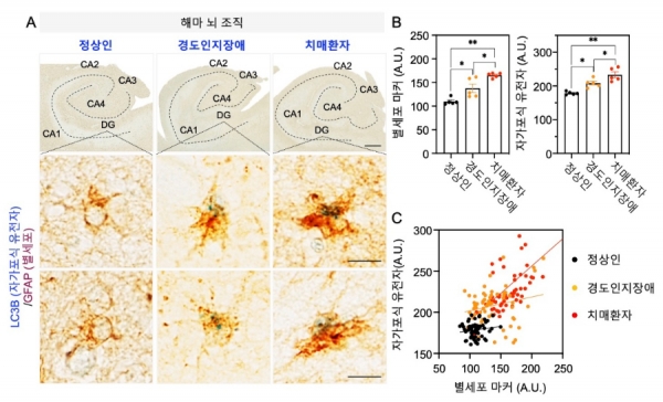
그 결과 성상교세포가 아밀로이드 베타 응집체와 반응하면서 해독을 위해 자가포식 관련 유전자 발현 수준을 조절하는 가소성이 발견됐다. 이러한 메커니즘을 통해 성상교세포의 자가포식 가소성이 알츠하이머병을 유발하는 아밀로이드 베타 플라크(Plaques, 덩어리)를 제거한다는 사실을 밝혀냈다.
특히 기억을 저장하는 해마 부위에 자가포식 조절 유전자 발현이 증가하면 조직 내 병리 현상이 줄어드는 것으로 나타났다.
반면에 생쥐 모델에서 성상교세포의 자가포식이 부족해지면 아밀로이드 플라크, GFAP 양성 성상교세포, 신경퇴화 등 알츠하이머병 병리 현상이 현저하게 증가하는 것으로 확인됐다.
연구팀은 “성상교세포의 자가포식 기능을 강화해 치매 증상을 예방하거나 완화하는 약물을 탐색하고 이에 대한 전임상 연구를 진행할 계획”이라고 밝혔다.
한편, 국내에서는 아임뉴런, 바스테라 등의 바이오텍이 반응성 성상교세포와 관련한 연구로 알츠하이머치매 치료제 개발에 매진하고 있다.
KIST 류훈 박사는 “성상교세포의 자가포식 기능에 따라서 신경세포의 손상이 조절되고 또한 치매 뇌에서는 인지기능도 조절됨을 밝혔다”며 “자가포식과 관련한 세포 생물학적 기전 이해를 높이고 세포 내 노폐물 제거 및 세포 건강 유지에 관한 기초 연구가 발전하기를 기대한다”고 말했다.
이번 연구 결과는 지난달 23일 국제 학술지 ‘분자 신경퇴화(Molecular Neurodegeneration)’온라인판에 실렸다.
Primary Source
Kim, S., Chun, H., Kim, Y. et al. Astrocytic autophagy plasticity modulates Aβ clearance and cognitive function in Alzheimer’s disease. Mol Neurodegeneration 19, 55 (2024). https://doi.org/10.1186/s13024-024-00740-w
- [치매 정복 나선 K-바이오텍] ① 아임뉴런 김한주 대표 (下)
- [치매 정복 나선 K-바이오텍] ① 아임뉴런 김한주 대표 (上)
- [치매 정복 나선 K-바이오텍] ③ 바스테라 강상원 대표
- IBS-KIST, 과산화수소 없애는 치매 치료제 기술이전
- 국내 연구팀 “골지체 이온 통로 메커니즘 규명...알츠하이머병 새 치료 표적 제시”
- 2021년도 치매극복연구개발사업 23개 과제 예비 선정
- 국내 연구진, 뇌 비밀 밝히는 ‘시냅스 관찰·조절 기술’의 표준과 연구 가이드라인 제시
- 경과원, 알츠하이머치매 개선 효과 있는 ‘금 나노 입자’ 소재 발견
- 스페인 연구팀 “알츠하이머병 새 치료 표적 단백질 ‘RTP801’ 규명”
- 국내 연구팀, 억제성 신경세포가 뇌 혈류 조절 핵심 입증
- 부산대, 알츠하이머병 핵심 ‘Aβ 응집 억제’ 구조 규명…치료 가능성 제시
- 헤모글로빈, 알츠하이머병 치료의 새로운 단서
- KAIST, 성상교세포 면역 스위치 유전자 규명
- 美 연구진 “뇌 염증 줄이는 ‘성상교세포 캡슐’ 개발”